文献标题:BHLHE40 Cooperates with GATA2/3 to Control Human Syncytiotrophoblast Lineage Differentiation
DOI:10.1002/advs.202507642
发表期刊:Advanced Science
影响因子:14.1
发表时间:2025年9月5日
作者单位:复旦大学附属妇产科医院生殖免疫学实验室
引用产品:Human Estradiol/E2 ELISA Kit(人雌二醇ELISA检测试剂盒);Human Progesterone ELISA Kit(人孕酮ELISA检测试剂盒);Human hCG ELISA Kit(人绒毛膜促性腺激素ELISA检测试剂盒)
合体滋养层细胞(STBs)是胎盘的核心组成部分之一,负责合成维持妊娠的关键激素。当细胞滋养层的合体化过程出现缺陷时,会影响激素分泌和胎盘发育,进而导致妊娠相关疾病,包括自然流产。目前,STB谱系特化的分子机制(尤其是转录因子TFs的作用)尚未完全阐明。
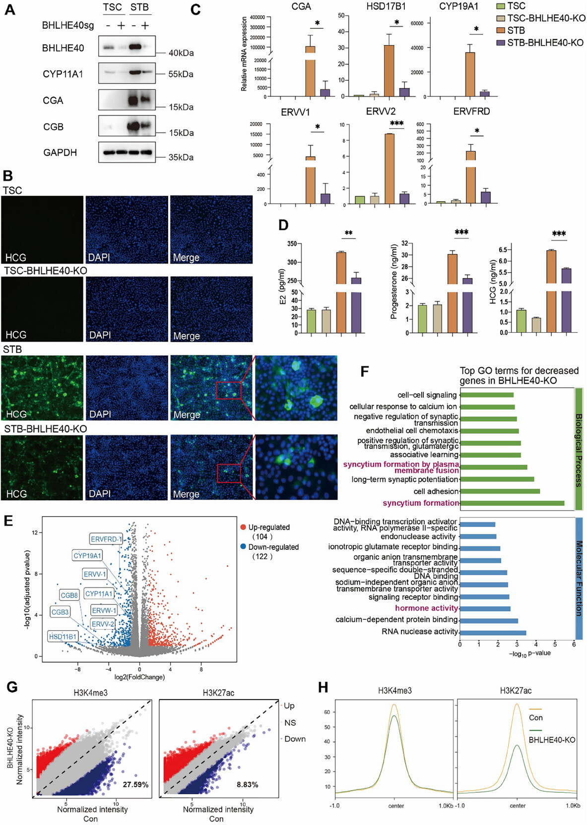
研究人员通过DNA下拉结合质谱技术靶向STB谱系特异性标志物CGB(编码绒毛膜促性腺激素-β)的直接调控因子,发现碱性螺旋-环-螺旋家族成员 40 (BHLHE40) 是人类STB分化过程中的关键调控因子。BHLHE40的表达在STB分化过程中显著增加,但在流产女性的绒毛样本中却明显减少。利用CRISPR/Cas9技术敲除人类滋养层干细胞(TSCs)中的BHLHE40后,可阻止STB体外分化,导致激素合成和细胞合体化关键基因表达受损。从分子机制来看,BHLHE40通过直接与GATA2和GATA3相互作用,促进其染色质结合,从而激活STB分化所必需的转录程序。这些发现揭示了调控人类滋养层谱系分化的BHLHE40-GATA2/3网络,为理解胎盘发育机制及开发妊娠障碍治疗靶点提供了新视角。
通过使用YOBIBIO的Human Estradiol/E2 ELISA Kit(货号:U96-1049E)、Human Progesterone ELISA Kit(货号:U96-3494E)和Human hCG ELISA Kit(货号:U96-1292E)对细胞上清进行定量分析,为“BHLHE40基因缺失会严重损害合体滋养层细胞的激素分泌功能”这一关键结论提供了直接、定量的功能学证据。与野生型对照组相比,BHLHE40基因敲除(KO)后的合体滋养层细胞所分泌的雌二醇(E2)、孕酮和人绒毛膜促性腺激素(HCG)水平均出现显著降低。这一结果至关重要,因为它从细胞的核心生理功能层面证明,BHLHE40的缺失不仅影响STB的基因表达和形态融合,更直接导致了其内分泌功能的缺陷。该定量数据将分子层面的基因功能与胎盘维持妊娠的关键能力(激素合成)直接联系起来,从而强有力地支持了BHLHE40表达下调可能导致胎盘功能不全、进而引发如流产等妊娠障碍的病理机制。
